036076 / 569 – 0
24h Notdienst
Service
Kontakt
Geschäftszeiten und Anfahrt
Ansprechpartner
Hausanschluss
Neuer Hausanschluss
Änderungen des Hausanschlusses
Grundstückskläranlagen
Formulare
Tipps
Aktuelle Bauvorhaben
Wasser
Spülpläne
Entgelte / Baukostenzuschüsse
Analysedaten
Abwasser
Fäkalschlammabfuhr
Gebühren / Abgaben / Beiträge / Erstattungen
Verband
Verbandsgebiet & Mitglieder
Verwaltung
Organe
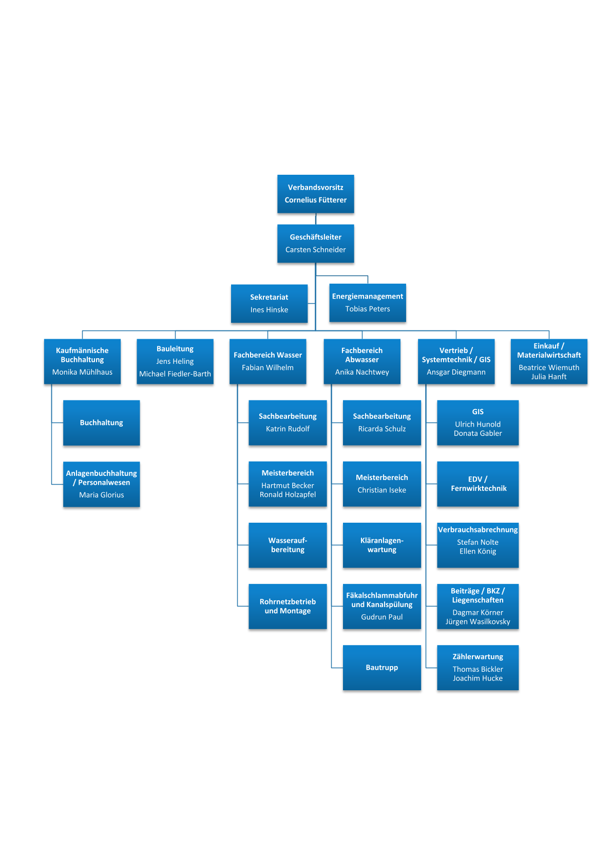
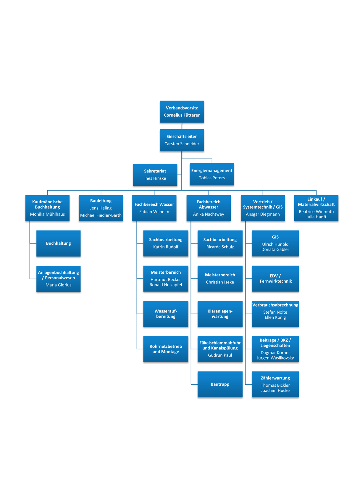
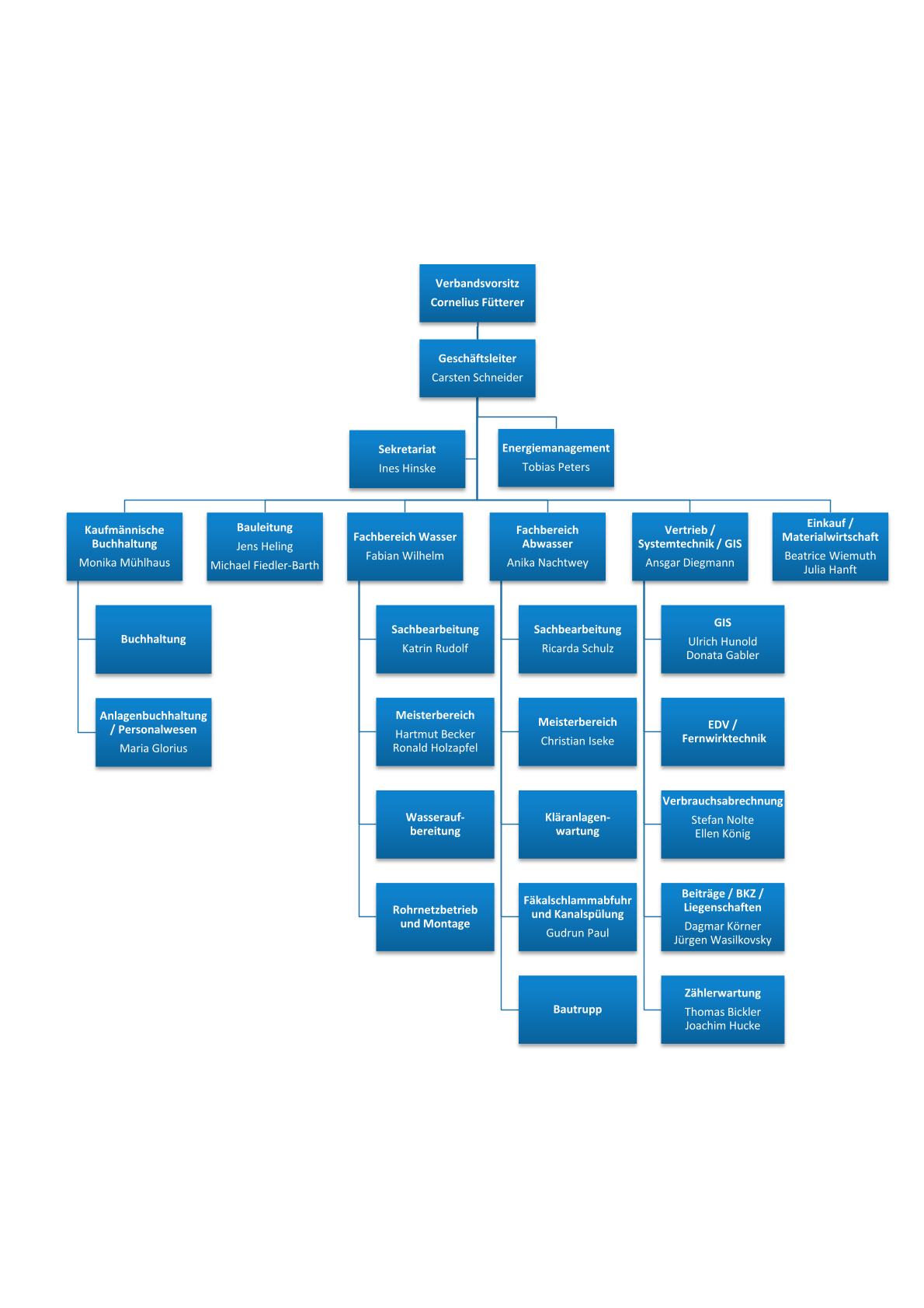
Geschäftsverteilungsplan
Projektförderungen
Klimaschutzkonzepte
ELER-Förderprojekte
Energiemanagement
Zertifizierung Energiemanagementsystem
Stellenangebote
Stellenausschreibungen
Ausbildung
Satzungen & Gesetze
Ausschreibungen
Auftragsvergaben
Termine
Suche
Suche
Home
Verband
Verwaltung
Geschäftsverteilungsplan
Geschäftsverteilungsplan